各有关单位:
国家自然科学基金委员会(以下简称自然科学基金委)坚持以习近平新时代中国特色社会主义思想为指导,全面贯彻党的二十大和二十届二中、三中全会精神,深刻领会习近平总书记关于基础研究的重要论述和指示批示精神,坚持需求导向和自由探索,坚持“四个面向”的战略导向,牢牢把握科学基金新定位,强化基础研究前瞻性、战略性、系统性布局,推进教育、科技、人才一体化发展。根据国家自然科学基金(以下简称科学基金)深化改革总体部署,围绕基础研究、应用基础研究和人才培养三大任务,认真落实修订后的《国家自然科学基金条例》,扎实推进各项改革任务落地见效,深入开展评审专家被“打招呼”顽疾专项整治,为实现我国基础研究高质量发展和高水平科技自立自强贡献更大力量。
按照科学基金资助管理工作安排,现将我校2025年度科学基金项目申请工作有关事项通知如下。
一、项目申请接收
1. 2025年度集中接收申请的项目类型包括:面上项目、重点项目、重点国际(地区)合作研究项目、青年科学基金项目、地区科学基金项目、优秀青年科学基金项目、国家杰出青年科学基金项目(含延续资助项目,下同)、创新研究群体项目、卓越研究群体项目(原基础科学中心项目)、外国学者研究基金项目、合作创新研究团队项目、数学天元基金项目、国家重大科研仪器研制项目(自由申请)、部分联合基金项目和部分重大研究计划项目等。
2. 上述项目类型以外的其他项目,自然科学基金委将另行公布指南。对于随时接收申请的国际(地区)合作交流项目等,申请人应尽量避开集中接收期提交申请。
二、申请人与主要参与者事项
1. 申请人应认真阅读《国家自然科学基金条例》(以下简称《条例》)、《2025年度国家自然科学基金项目指南》(以下简称《指南》)、相关类型项目管理办法、《国家自然科学基金资助项目资金管理办法》(财教〔2021〕177号,以下简称《资金管理办法》)及有关规定,于2025年1月15日以后登录科学基金网络信息系统(以下简称信息系统),按照各类型项目《国家自然科学基金申请书》(以下简称申请书)的撰写提纲及相关要求撰写申请书。没有信息系统账号的申请人请向依托单位基金管理联系人申请开户。
2. 科学基金项目资金管理方式分为包干制和预算制。2025年,青年科学基金项目、优秀青年科学基金项目、国家杰出青年科学基金项目、试点设立的青年学生基础研究项目实行经费包干制,申请人在项目申请时无需编制预算。其余类型项目实行预算制,申请人应当按照《资金管理办法》及有关规定,根据“目标相关性、政策相符性、经济合理性”的基本原则,结合项目研究实际需要,认真如实编报项目预算。严格开展国家重大科研仪器研制项目、重大项目、卓越研究群体(原基础科学中心)延续资助项目预算评审。项目申请中有合作研究单位的,申请人和合作研究单位的参与者应当根据各自承担的研究任务分别编报项目预算,经所在单位审核后由申请人汇总编制。
3.申请人应当根据申请书研究内容从“自由探索类基础研究”和“目标导向类基础研究”中选择一类研究属性。其中,“自由探索类基础研究”是指选题源于科研人员好奇心或创新性学术灵感,且不以满足现阶段应用需求为目的的原创性、前沿性基础研究;“目标导向类基础研究”是指以经济社会发展需要或国家需求为牵引的基础研究。
对于试点分类评审的面上项目、青年科学基金项目和重点项目,自然科学基金委将结合申请人所选择的研究属性,组织专家进行分类评审。
4. 申请人应通过信息系统邀请主要参与者在线填写个人简历,并上传由系统自动生成的主要参与者PDF格式个人简历文件。对于个人简历中列出的代表性论文,申请人及主要参与者填写时应当根据其发表时的真实情况如实规范列出所有作者署名,并对本人署名情况进行标注,同时上传公开发表的代表性论文全文PDF电子版。代表性专著应上传著作封面、摘要、目录、版权页等PDF格式的扫描件。
5. 申请人申请面上项目、青年科学基金项目、地区科学基金项目、重点项目、重点国际(地区)合作研究项目、合作创新研究团队项目、优秀青年科学基金项目、国家杰出青年科学基金项目、创新研究群体项目、卓越研究群体项目(原基础科学中心项目)、联合基金项目、国家重大科研仪器研制项目和重大项目,其研究期限由信息系统结合项目类型自动生成,申请人不可更改。
6. 申请人在提交项目申请前,应就申请材料全部内容征得主要参与者和合作研究单位同意。(非常重要!)
7. 申请人提交的项目申请如涉及科技伦理敏感领域的,应经过伦理审查。
8. 申请人应确保提供的电子邮箱畅通有效,以便项目评审工作结束后能够及时接收申请项目批准资助通知或不予资助通知,以及专家评审意见的相关信息,否则由此引起的法律后果由申请人自行承担。
三、申请材料提交方式
1. 国家自然科学基金项目全面实行无纸化申请。各类型项目申请书一律采用在线方式撰写。申请人应在线提交电子申请书,并将有关证明信、推荐信和其他需要特别说明的材料,全部以电子扫描件上传。依托单位只需在线确认电子申请书及附件材料,无需报送纸质申请材料。
2. 项目获批准后,依托单位需补交申请书纸质签字盖章页,并将其装订在《资助项目计划书》最后,一并提交。签字盖章的信息应与信息系统中提交的最终电子版申请书保持一致。对于未按照上述要求提供签字盖章材料的,自然科学基金委将按照有关规定处理。
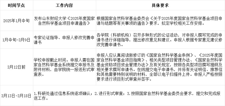
四、学校申报工作时间节点

五、其他注意事项
1. 申请书不得出现国家《科学技术保密规定》中列举的属于国家科学技术秘密范围的内容;不得出现任何违反科技保密和科技安全规定的涉密信息、敏感信息。
2. 在填写论文等研究成果时,根据论文等发表时的真实情况如实规范列出所有作者署名,不得篡改作者顺序,不得虚假标注第一作者或通讯作者。
3. 发表的研究成果(包括专利),项目负责人和参与者均应如实注明得到国家自然科学基金项目资助和项目批准号,科学基金作为主要资助渠道或者发挥主要资助作用的,应当将科学基金作为第一顺序进行标注。
4. 账号注册
无国家自然基金系统账号的申请人填写“国家自然基金申报账号模板”(附件1),于1月20日前发送邮箱sdufexiangmu@163.com,由学校科研处统一录入国家自然基金信息系统,项目负责人需及时关注邮箱,激活邮件完成注册工作。
5.相关链接地址
国家自然科学基金委官方网站:https://www.nsfc.gov.cn/
科学基金网络信息系统网站:https://grants.nsfc.gov.cn/
国家自然科学基金大数据知识管理服务平台:https://kd.nsfc.gov.cn/
国家自然科学基金开放获取仓储平台:https://kd.nsfc.cn/oar
2025年度国家自然科学基金项目指南:https://www.nsfc.gov.cn/publish/portal0/xmzn/2025/qy/
6.校内联系人
联系人:王开婷
联系方式:82617962(77962)或企业微信
邮箱:sdufexiangmu@163.com
附件1:国家自然基金申报账号模板
附件2:形式审查表(2025)
附件3: 2025年度国家自然科学基金项目申请规定
附件4: 国家自然科学基金项目项目申请书预算编制说明
科研处
2025年1月16日